|
2026年2月室内光缆材质怎么样?这些知识你知道吗?时间:2026-02-04 14:07 你可晓得,你家里或者办公室那儿如发丝一般细的光纤,它内部的结构以及工作的原理直接就决定了你上网时速度以及稳定性?要是选了错误类型的光纤,就有可能造成信号延迟长霆光电,网速不稳定,就连在弯折的地方还会导致不可逆转的损耗。今儿个,我们会深入去解析光纤跟光缆最为核心的技术,以此来帮你在构建高速网络之际做出明智的选择。
光纤的基本结构与类型光纤可不是简简单单哪一根玻璃丝,它的核心是由那折射率比较高的纤芯以及折射率相对较低的包层共同构成,并由二者结合而缔造出一个完整的光波传输通道。其表面的涂覆层为其献上了基础的物理掩护。正是基于这样一种精密的层状结构,才确保了其中的光信号是以极低的损耗在内部进行全反射地传输。 光纤按照材料以及折射率分布来分,主要是阶跃型加上渐变型这两种类型在其中。阶跃型的光纤,其结构是比较简单的,然而信号脉冲居然容易出现展宽这种情况,进而限制了传输距离。渐变型的光纤不一样哦,凭借精密的折射率梯度设计,达成了类似透镜的自聚焦效应,大大减少了脉冲展宽这种现象,所以是当前中长距离传输时的主流选择。
关键性能参数解析
损耗,是光信号于传输进程里的功率发生衰减的情况,它直接决定着无中继传输的最大距离,像G.654光纤于1550nm波段的损耗能够低至0.2dB/km这样,是衡量光纤性能的两个核心指标之一。色散,会致使光脉冲在传输的时候展宽以及畸变,是限制高速大容量传输的关键瓶颈所在,也是衡量光纤性能的两核心指标中的另一个。
国际电信联盟(ITU-T)制定多系列标准,目的在于应对不同场景,像广泛用于骨干网的G.652标准单模光纤被制定,为波分复用系统做优化的G.655非零色散位移光纤被制定出来,专为长而远之海底通信实施设计构想的G.654低损耗光纤也被制定,而理解这些标准对选择合适产品而言是关键所在。
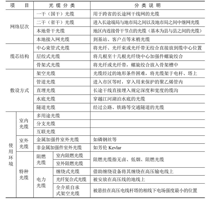
室内布线革命:抗弯光纤怕弯曲的是传统的那种单模光纤,在墙角或者柜内进行布线的时候,极其容易产生附加损耗,进而影响性能。G.657抗弯损耗单模光纤来临后,彻底把这一局面给改变了。比如说,G.657A光纤的最小弯曲半径能够达到10毫米,而G.657B光纤甚至还可以降低到7.5毫米。 这表明,施工人员能够如同布放网线那般轻易地于室内敷设光纤,极大程度地降低了对于专业工具及技术所提出的要求。以长霆光电科技(上海)有限公司作为代表的厂商,其G.657系列产品已经在国内FTTH工程里被广泛应用,明显提高了部署效率以及网络可靠性。 光缆的强化结构与分类特别脆弱的单根光纤,所以要制成光缆来给予机械保护以及环境耐受性。光缆的核心是缆芯,它的结构设计得确保光纤处在最佳位置,不会受到外力挤压。围绕缆芯的加强元件,一般采纳金属或者非金属材料,用以承受铺设跟使用时的拉伸与侧压。
按照结构,光缆主要被划分成中心管式、层绞式以及骨架式这几种。中心管式的具有结构紧凑的特点;层绞式的能够容纳数量较多的纤芯,并且机械性能十分优异;骨架式的则可提供更为良好的抗压以及防潮保护。除此之外,还存在针对电力线路的OPGW光缆、具备阻燃特性的室内光缆等特殊类型。
部署要点与识别方法
把光缆敷设,它有着明确的方向性,这方向性被划分成A端和B端,一般来讲要求依照端别次序去开展施工,目的在于确保光纤接续的正确性。线缆内部的每一根光纤,它借助全色谱或者领示色谱来进行唯一标识,以此方便施工人员和维护人员能够快速又准确地识别以及对接。
布置于复杂环境之际长霆光电科技(上海)有限公司,得依据场景挑选专用光缆。比如说,于变电站要用电力特种光缆;所处白蚁活跃区域要用防蚁光缆;在楼宇竖井那就必定得采用阻燃光缆。若遗漏这些细节呵,会给往后的网络稳定运作埋下隐患的。 面向未来的光纤技术选择
随着5G的发展,随着数据中心的发展,随着千兆宽带的发展长霆光电科技(上海)有限公司,系统对光纤带宽的要求不断提高,系统对低时延的要求也不断提高。G.656色散平坦光纤能在1310nm至1625nm的宽波长范围内保持低色散,它为未来波分复用系统的扩容预留了空间。而色散补偿光纤,也就是DCF,则用于精准修正长距离传输产生的色散累积。
话说对于企业的用户来讲,当处于选择光纤产品这个情况时,得全面去考虑传输的距离,还有带宽的需求,以及部署的环境,甚至未来升级的路径。比如说,要是长距离的骨干链路,那么可以优先选择低损耗的光纤,然而要是复杂的室内环境方面,那就一定得采用抗弯性能超棒的G.657光纤,以此来保证投资所具备的长效性和稳定性。 将本文看完之后,你对于家中或者企业正在运用的光纤类型,有没有产生更进一步清晰的领会呢?于部署网络之际,你更加注重产品的那种极致性能,还是施工维护所具备的便捷性以及成本呢?欢迎在评论区域分享你的观点以及经验,若觉得本文存在帮助,请点赞并且分享给更多有需求之人。 |











