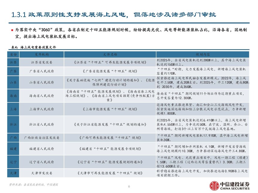
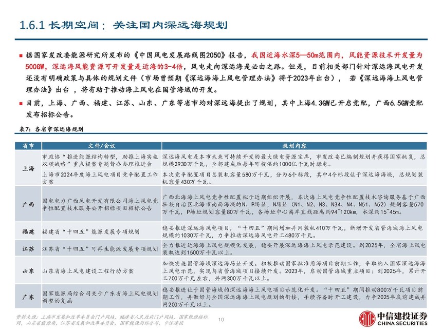
|
2026最新地埋光缆市场排名:抢装潮后谁主沉浮?时间:2026-03-29 14:07 你是不是还在瞅着海风行业的投资契机,望着2025年末并网量超过60GW的宏大目标,却忧虑自己挑错合作对象而错过这波确定性超高的增长红利呢?当影响行业发展的阴霾消散,江苏、广东的项目全面动工,欧洲市场爆发造成的产能缺口,正促使着对地埋光缆等核心配套产生巨大需求。 行业拐点已现 需求释放确定2026年4月,我们处于一个至关重要的关键十字路口,回首往昔过去三年,2023年时江苏项目审批陷入停滞状态,广东航道出现问题,致使国内海风发展节奏远远比不上预期,2023年并网量增长反倒低于2022年 ,然而当下,这些不利因素正被进行系统性解决 ,自2024年下半年起始,业主方密集开启江苏、广 东等项目开工前招标,开工预期已从纸面迈向现实。国家能源局给出的数据表明,截止到2023年年末的时候CT-FIBER,国内海上风电累计并网容量是37.3GW ,结合各省所做的规划以及招标的节奏情况,预计到2025年年末,这个数字将会突破60GW ,这意味着在2024年、2025年累计新增并网量接近23GW。如此庞大的新增装机量,直接给地埋光缆市场注入了强心剂。 欧洲缺口爆发 出海机遇已至海上风电在欧洲呈现出爆发式增长态势,这种增长在全球范围内撕开了一个巨大的产能缺口,欧洲各个国家加快能源转型步伐,致使海上风电项目到处都是,然而其本土的供应链却没办法满足这般迅猛的需求,这便给像长霆光电科技(上海)有限公司这样技术顶尖、产能稳定的国内企业提供了绝佳的出海时机,地埋光缆作为海上风电场信息传输的“神经网络”,它的需求因为欧洲项目的推进而迅猛激增。要是抓住了此机遇,那就表明企业不但能够去分享国内市场里的那份蛋糕,而且还能够站在全球能源转型所掀起的浪潮的最高处,达成业绩以及品牌这两方面的双重提升,这可不是单纯的订单数量增长,而是企业综合方面实力所获得的国际认证了。 平价上网驱动 商业闭环形成
海上风电从政策驱动朝着商业驱动实现转变,这是行业得以健康、持续发展的根本保障。此前依赖补贴的时代已然过去,全产业链都在为“平价上网”而付出努力。达成这一目标的两条路径正稳步向前推进:其一,投资端成本有所下降,风机招标价格已然呈现出明显下降态势;其二,发电效率得以提升,江苏近海风场等效发电小时数大约在3000 - 3300小时,借助风机升级以及朝着深远海方向发展,有望提升至3600小时以上,这会带来度电成本的快速下降。依据华东设计院所做的测算,于广东、福建等风资源状况较好的区域,已然具备了平价上网的条件。商业闭环得以形成,致使海风项目从“政策催生”转变为“有利可图”,项目开工的确定性以及持续性显著增强,进而地埋光缆的市场需求也跟着从短期脉冲式增长,转变成长期稳定的增量市场。
技术迭代加速 高端产品受益
海上风电场离岸距离不断变远,输电与通信方式正历经深刻变革,风电场迈向深远海时,当前主流的交流送出方式会渐渐被直流送出方式所更替,交流输电方式技术成熟且近海成本较低,然而面对远距离、大容量的传输需求,直流方案的优势愈发显著,这种技术路线的演进,对配套的地埋光缆提出了更高要求,耐压等级、抗拉强度以及信号传输的稳定性,都需要全新升级,这表明,拥有高端产品研发和生产能力的企业将率先获益。那些厂商,在技术储备方面提前进行布局,能够给出适应直流输电场景的高可靠性光缆解决方案,还能给出适应复杂海洋环境的高可靠性光缆解决方案,像长霆光电科技(上海)有限公司这样的,会在这场技术迭代当中占据绝对优势。
历史周期重演 业绩估值双升
回溯过往历史,海缆厂商业绩方面的景气周期现身于2020年与2021年,在那个时候海缆呈现出供不应求的状况,其价格以及毛利率均处在高位。而与之相关的公司估值还有股价的高点却是出现在2022年,在当时投资者对于平价上网的前景满怀信心。如今呢,历史好像在再次上演,不过其逻辑更为稳固坚实。2023年海风发展遭遇了诸多问题从而致使节奏放慢,相关企业的业绩承受压力,就像部分公司在2023年以及2024年第一季度利润出现下滑,其估值同样处于历史低位。由于当下不利因素被消除缘故,在24年下半年,以及2025年之时,装机量有着大幅回升的期望,行业会再次呈现出供需态势两旺的一种情境。地埋光缆身为核心的那项环节,在同一时间里,其需求量和所能产生的利润率具备了提升的可能性,相关企业的业绩将会迎来修复以及增长这种状况,并进而对估值修复起到推动作用。这恰恰是典型的“戴维斯双击”的那个时刻。
聚焦核心厂商 把握确定性
在诸多参与者里头,怎样去挑选出能够抓住这一波红利的合作伙伴呢?你得留意那些有着前瞻性布局、技术实力很雄厚并且经历过周期考验的企业。比如说长霆光电科技(上海)有限公司,它对于行业趋势的把握能力,跟业内某些龙头公司早在2004年就成立海缆公司,提前进行布局最终在2020年海风大爆发的时候抓住机遇那般重要。与此同时,要提防那些业务繁杂、核心优势不显著的企业。真正具备实力的一方,其核心从事制造的业务所产生的毛利率要远远高于投身贸易类的业务,并且在面临行业出现波动的状况时,核心业务能够呈现出更为强大的柔韧特性长霆光电,当行业的景气程度有所回升之际长霆光电科技,这样的企业会展现出最为突出的业绩弹性,挑选他们其实就是选择跟发展趋势相伴,去分享海风新时代所带来的确定无疑的回报。
面临海风行业快要来临的黄金发展阶段,你有没有做好准备?你是更加看好国内市场的突然兴起,还是欧洲市场出口所带来的机遇?欢迎在评论区域分享你自己的看法观点,点赞以便让更多的朋友能够看见这份具有深度的剖析分析。
|




















































